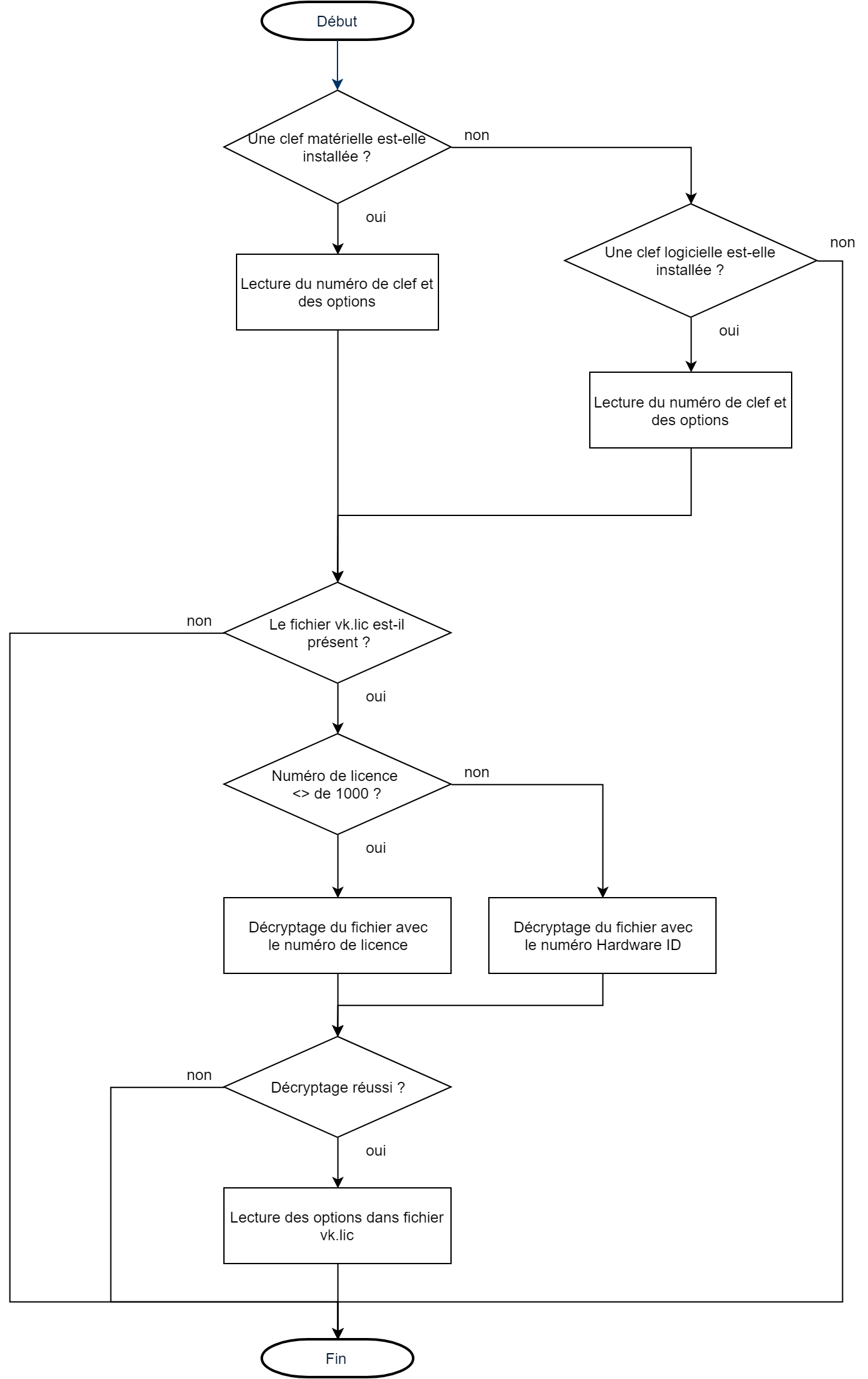
Licence et clef de protection
Pour fonctionner en production, le logiciel VKQuickView a besoin d'une clef de licence. Cette licence peut être soit une clef logicielle ou soit une clef matérielle de type USB Dongle.
La clef logicielle
La clef logicielle est installée lors de l'installation de VK QuickView. Il faut pour cela activer la case à cocher correspondante lors de l'installation:
La clef logicielle est archivée dans le registre de Windows et demande donc des droits d'administration correspondants par conséquence.
La clef logicielle correspond à 3 entrées du registre soit: Key0, Key1 et Key2.
La première entrée (Key0) correspond aux options autorisées du logiciel. Cette clef est cryptée par rapport à la configuration matérielle de votre PC. La deuxième clef (Key1) correspond au numéro de clef de licence. C'est ce numéro qui apparaît dans la boîte About du logiciel. La troisième clef n'est pas utilisée mais doit être présente.
La clef matérielle
La clef matérielle est une clef USB de type Sentinel. Le driver de cette clef est installé lors de la procédure d'installation (la case à cocher est activée par défaut). Le numéro de la clef ainsi que les options autorisées sont mémorisés dans la clef.
Le fichier de licence VK.lic
Pour ajouter une option ou pour étendre la période de mise à jour, il était nécessaire de modifier la Key0 de la clef logicielle ou de modifier le contenu du dongle mais à partir de la version 10.27.0.0 et 9.60.0.0, un fichier crypté de licence a été introduit. Ce fichier se nomme VK.lic et doit se trouver dans le répertoire dans lequel se trouve les exécutables VKClient10.exe et VKServer10.exe.
Organigramme de fonctionnement



No comments to display
No comments to display